Статистика обмена и статусная модель
Статистика обмена и статусная модель взаимодействия
На вкладке "Статистика обмена" можно посмотреть статус отправленной анкеты, скачать архив с вложениями которые были отправлены в рамках данной анкеты. В случае, если в пакете с заявлением не была отправлена квитанция об оплате госпошлины, то это можно сделать из Статистики обмена по данному делу.

Также на данной вкладке можно отправить запрос на отзыв заявления (по желанию заявителя), оповещение о факте успешной доставки изготовленного документа в МФЦ, оповещение об успешной или неуспешной выдаче документа в МФЦ, произвольное сообщение, для отправлено в ОТУ МВД, которое занимается выпуском паспорта.
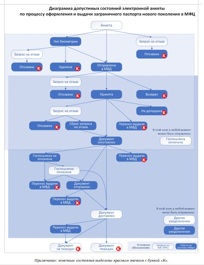
Далее будет представлен скриншот из ВС, с описанием статусной модели в ГИС МИР.

На данной схеме белые блоки - это статусы инициируемые МФЦ, а синие - МВД. На ней показан жизненный цикл анкеты в Системе МИР.
Исходя из этого, после того, как готовый паспорт придет в МФЦ, необходимо отправить соответствующий статус в систему МИР. Аналогично нужно отправить статус при успешной/неуспешной выдачи самого паспорта.